5 шт. - 10 шт./лот! Ультраминиатюрная цифровая усилительная плата PAM8403 мощностью 2 * 3 Вт класса D 2.5 〜 5 В может работать от USB.
128.15
Сохраните в закладки:
*История изменения цены! Указанная стоимость возможно, уже изменилось. Проверить текущую цену - >
| Месяц | Минимальная цена | Макс. стоимость | Цена |
|---|---|---|---|
| Mar-20-2026 | 62.74 руб. | 65.20 руб. | 63.5 руб. |
| Feb-20-2026 | 61.74 руб. | 64.86 руб. | 62.5 руб. |
| Jan-20-2026 | 51.97 руб. | 54.4 руб. | 52.5 руб. |
| Dec-20-2025 | 60.55 руб. | 63.1 руб. | 61.5 руб. |
| Nov-20-2025 | 53.60 руб. | 56.63 руб. | 54.5 руб. |
| Oct-20-2025 | 59.9 руб. | 62.19 руб. | 60.5 руб. |
| Sep-20-2025 | 59.93 руб. | 62.60 руб. | 60.5 руб. |
| Aug-20-2025 | 58.62 руб. | 61.88 руб. | 59.5 руб. |
| Jul-20-2025 | 58.1 руб. | 61.32 руб. | 59.5 руб. |
Новые товары
Характеристики
Описание товара
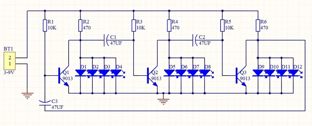
Напряжение питания: 3,0-9,0 в (5-9 В на плате, яркость напряжения и скорость цикла этого интервала лучше) Размер доски: 4,5*4,5 см Это электронное производство является ознакомительным производством электронных начинающих, обучающих электронику! Легко сделать, развлечение и улучшить ручные возможности новичка! 12 светодиодов в комплекте разделены на 3 группы по 4, каждый с 4 шайбами, а затем четыре светодиода в трех групп включаются, чтобы образовать круговой эффект дисплея. Дисплей принцип: Эта цепь является циклической схемой привода, состоящей из трех Триод. Каждый раз, когда питание включено, три триода будут оспаривать проводимость, но из-за разницы в компонентах, только один Триод будет включен сначала. Здесь считается, что Q1 включается сначала, и напряжение коллектора Q1 опускается, так что Левый конец конденсатора C2 опускается, приближаясь к 0 В. Так как напряжение на конденсаторе не может быть быстро изменено, основание Q2 также тянется приблизительно до 0 В, Q2 отключается, и коллектор Q2 высоковольтный, таким образом, светодиоды LED5-LED8, подключенные к ним, подсвечиваются. В это время Высокое напряжение Q2 вызывает повышение напряжения Q3 через конденсатор C3, и Q3 также быстро включится. Поэтому в этот период коллекторы Q1 и Q3 имеют низкое напряжение, поэтому горит только LED5-LED8, LED1-LED4, LED9-LED12 выключены. Однако, поскольку блок питания заряжает C2 через резистор R3, базовое напряжение Q2 постепенно поднимается. Когда он превышает 0,7 в, Q2 изменяется от выключенного состояния к включенному, напряжение коллектора падает, и LED5-LED8 гаснет. В то же время напряжение, при котором падает коллектор Q2, понижает базовое напряжение Q3 через конденсатор C3, Q3 отключается проводимостью, напряжение коллектора Q3 поднимается, и включается LED9-LED12. Далее цепь циклируется в соответствии с описанным выше процессом. Три группы из 12 светодиодов включаются поочередно. Эти светодиоды равномерно расположены в круговой форме, и цикл непрерывно освещается для достижения плавного эффекта. Изменение емкости конденсаторов C1, C2 и C3 может изменить скорость цикла. Чем меньше емкость, тем быстрее скорость цикла. В блоке питания можно использовать 2 сухих аккумулятора № 5.




